Math and Computational Science for Business part 3: Simulasi Monte Carlo untuk Perencanaan Marketing Activites
Beberapa pekan ini saya mendapat request pekerjaan yang agak riweuh. Yakni untuk membuat simulasi Monte Carlo yang berguna untuk basis pembuatan dan perencanaan marketing activities di tahun depan. Sebenarnya ini bukan hal pertama buat saya karena saya pernah menuliskan pekerjaan yang mirip-mirip untuk usaha cafe / restoran teman saya dulu.
Jadi bagaimana caranya? Saya akan coba berikan satu case yang bisa menggambarkan prosesnya. Cekidot.
Latar Belakang
Suatu brand telah melakukan survey dan memetakan target marketnya menjadi dua kelompok utama, yakni:
- Kelompok loyal user, yang kemudian dipecah menjadi:
- High-medium user.
- Low-medium user.
- Kelompok non user, yang kemudian dipecah menjadi:
- Potential non user-to-trialist.
- No potential at all.
Berdasarkan peta tersebut, maka brand tersebut hendak merencanakan tiga marketing activities yang ditujukan kepada tiga kelompok target market:
- High-medium user.
- Low-medium user.
- Potential non user-to-trialist.
Marketing Activity I
Marketing activity pertama ditujukan kepada high-medium user. Tujuan dari activity ini adalah untuk menaikkan frekuensi dan quantity pembelian user.
Marketing Activity II
Marketing activity kedua ditujukan kepada low-medium user. Tujuan dari activity ini adalah untuk menjaga persentase user ini tidak berubah signifikan (jika memungkinkan tidak berkurang).
Marketing Activity III
Marketing activity ketiga ditujukan kepada non user yang potensial menjadi trialist. Caranya dengan melakukan program khusus.
Membuat Simulasi
Tujuan utama dari simulasi ini adalah menghitung berapa omset yang bisa dihasilkan dari ketiga marketing activities tersebut. Oleh karena itu, cara kita menghitung omset menjadi krusial.
Dasar perhitungan omset yang digunakan cukup mudah, yakni:
Total pembelian yang dilakukan oleh semua konsumen.
Berdasarkan formula di atas, maka titik kritis pada simulasi ini adalah:
- Penentuan
atau seberapa banyak konsumen (per kelompok target market) yang membeli produk tersebut.
- Berapa frekuensi dan quantity pembelian per kelompok target market?
- Berapa harga per unit pembelian?
Untuk menyelesaikan ketiga titik kritis ini, tim brand sudah memiliki data-data survey untuk kelompok high-medium user dan low-medium user.
Masalah yang saya hadapi adalah saya tidak punya data yang cukup untuk kelompok potential non user-to-trialist. Maka dari itu, saya bisa membuat beberapa asumsi atau tebakan. Inilah kelebihan dari simulasi Monte Carlo di mana kita bisa memberikan “tebakan” kita ke dalam simulasi yang kemudian akan divalidasi seiring dengan waktu sehingga simulasi yang dihasilkan akan semakin mendekati realita yang ada.
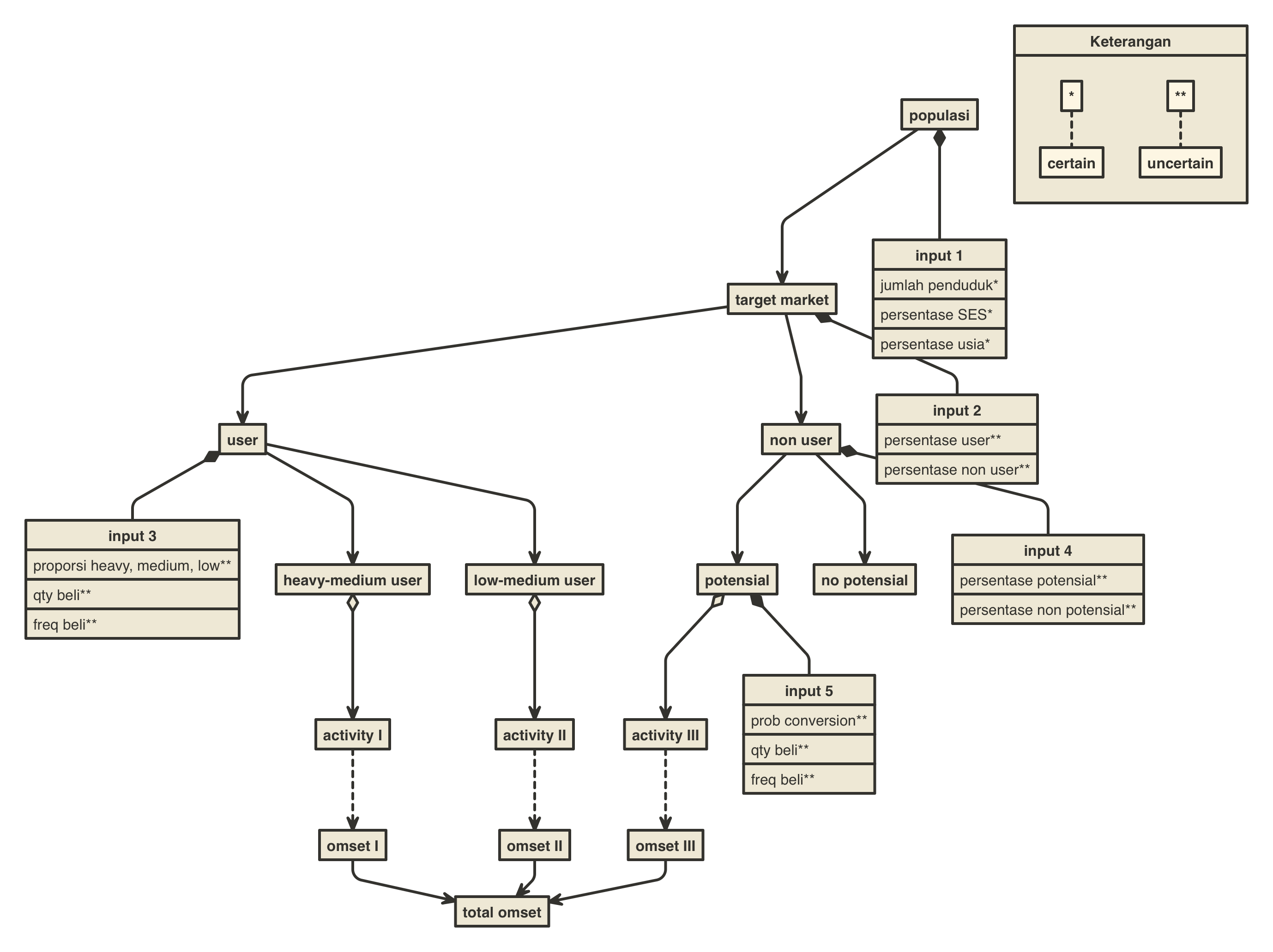
Flow Simulasi
Berikut adalah flow simulasi dari ketiga marketing activites:

Simulasi Monte Carlo memiliki dua jenis input, yakni:
- Parameter certain: merupakan parameter-parameter simulasi yang memiliki nilai pasti.
- Parameter uncertain: merupakan parameter-parameter simulasi yang memiliki nilai tak pasti. Parameter-parameter ini akan di-input berupa range (bisa berupa min-max ATAU mean dan standar deviasinya).
Sebagai catatan simulasi ini akan dilakukan untuk perhitungan omset bulanan. Maka besaran nilai frekuensi pembelian merupakan frekuensi pembelian bulanan.
Asumsi harga yang digunakan Rp1.500 per unit produk.
Skrip Simulasi di R
Berikut adalah skrip yang saya gunakan untuk membuat simulasi ini:
# Menghapus semua objek dari lingkungan kerja saat ini
rm(list = ls())
# Memaksa pengumpulan sampah (garbage collection) untuk membebaskan memori
gc()
# Memuat paket dplyr untuk manipulasi data
library(dplyr)
# Memuat paket tidyr untuk merapikan data
library(tidyr)
# Memuat paket ggplot2 untuk membuat grafik
library(ggplot2)
# Memuat paket ggpubr untuk membuat grafik siap publikasi
library(ggpubr)
# Menentukan jumlah iterasi untuk simulasi, diatur menjadi 1 juta
n_simulasi = 10^6
# Menentukan ukuran populasi total
populasi = 10^8
# Menentukan probabilitas status sosial ekonomi (SES) dalam persen
prob_ses = 60
# Menentukan persentase populasi dalam rentang usia tertentu
persen_usia = 73
# Menentukan harga produk
harga = 1500
# Menghitung target pasar berdasarkan populasi, probabilitas SES, dan persentase usia
target_market = populasi * (prob_ses / 100) * (persen_usia / 100)
# Menentukan rentang persentase pengguna (minimal dan maksimal)
persen_user = c(65,70)
# Menghasilkan sejumlah pengguna secara acak untuk setiap simulasi
# Angka acak diambil dari distribusi uniform antara persentase pengguna minimal dan maksimal,
# kemudian dikalikan dengan populasi total
n_user = (runif(n_simulasi,
min = persen_user[1],
max = persen_user[2]) / 100) * populasi
# Menghitung jumlah non-pengguna dengan mengurangkan jumlah pengguna dari populasi total
n_non_user = populasi - n_user
# Menentukan rentang persentase pengguna kategori heavy dan medium (minimal dan maksimal)
persen_heavy_medium = c(25,35)
# Menghasilkan sejumlah pengguna kategori heavy dan medium secara acak untuk setiap simulasi
# Angka acak diambil dari distribusi uniform antara persentase pengguna heavy/medium minimal dan maksimal,
# kemudian dikalikan dengan jumlah pengguna total (n_user)
n_heavy_medium = (runif(n_simulasi,
min = persen_heavy_medium[1],
max = persen_heavy_medium[2])/100) * n_user
# Menghitung jumlah pengguna kategori low dan medium dengan mengurangkan jumlah pengguna heavy/medium dari jumlah pengguna total
n_low_medium = n_user - n_heavy_medium
# marketing I
# Menentukan rentang frekuensi pembelian (minimal dan maksimal) berdasarkan data survei, marketing I bertujuan menaikkan 1 kali beli
freq_beli = c(4,6)
# Menentukan rentang kuantitas pembelian (minimal dan maksimal) berdasarkan data survei, marketing I bertujuan menaikkan 1 unit produk
qty_beli = c(5,7)
# Membuat dataframe bernama df_act_1 untuk simulasi marketing I
df_act_1 =
# Memulai dengan data frame yang berisi jumlah pengguna heavy/medium dan harga
data.frame(n_heavy_medium,harga) %>%
# Menambahkan kolom freq_beli dengan nilai acak dari distribusi uniform
# berdasarkan rentang freq_beli yang telah ditentukan untuk setiap simulasi
mutate(freq_beli = runif(n_simulasi,
min = freq_beli[1],
max = freq_beli[2])) %>%
# Menambahkan kolom qty_beli dengan nilai acak dari distribusi uniform
# berdasarkan rentang qty_beli yang telah ditentukan untuk setiap simulasi
mutate(qty_beli = runif(n_simulasi,
min = qty_beli[1],
max = qty_beli[2])) %>%
# Menambahkan kolom omset yang dihitung dari perkalian jumlah pengguna heavy/medium,
# frekuensi beli, kuantitas beli, dan harga
mutate(omset = n_heavy_medium * freq_beli * qty_beli * harga) %>%
# Menambahkan kolom 'ket' untuk menandai bahwa ini adalah hasil dari "marketing 1"
mutate(ket = "marketing 1")
# marketing II
# Menentukan rentang frekuensi pembelian (minimal dan maksimal) berdasarkan data survei
freq_beli = c(1,4)
# Menentukan rentang kuantitas pembelian (minimal dan maksimal) berdasarkan data survei
qty_beli = c(1,3)
# Menghasilkan kembali jumlah pengguna low/medium dari distribusi normal
# dengan rata-rata dari n_low_medium sebelumnya dan standar deviasi 10^6.
# Marketing II bertujuan untuk mengecilkan deviasi (kode ini akan menghasilkan ulang nilai n_low_medium dengan deviasi tertentu).
n_low_medium = rnorm(n_simulasi,
mean = mean(n_low_medium),
sd = 10^6)
# Membuat dataframe bernama df_act_2 untuk simulasi marketing II
df_act_2 =
# Memulai dengan data frame yang berisi jumlah pengguna low/medium (yang baru dihasilkan) dan harga
data.frame(n_low_medium,harga) %>%
# Menambahkan kolom freq_beli dengan nilai acak dari distribusi uniform
# berdasarkan rentang freq_beli yang telah ditentukan untuk setiap simulasi
mutate(freq_beli = runif(n_simulasi,
min = freq_beli[1],
max = freq_beli[2])) %>%
# Menambahkan kolom qty_beli dengan nilai acak dari distribusi uniform
# berdasarkan rentang qty_beli yang telah ditentukan untuk setiap simulasi
mutate(qty_beli = runif(n_simulasi,
min = qty_beli[1],
max = qty_beli[2])) %>%
# Menambahkan kolom omset yang dihitung dari perkalian jumlah pengguna low/medium,
# frekuensi beli, kuantitas beli, dan harga
mutate(omset = n_low_medium * freq_beli * qty_beli * harga) %>%
# Menambahkan kolom 'ket' untuk menandai bahwa ini adalah hasil dari "marketing 2"
mutate(ket = "marketing 2")
# marketing III
# Menentukan rentang probabilitas konversi (minimal dan maksimal) yang diusahakan pada marketing III
prob_conversion = c(.05,.2)
# Menentukan rentang frekuensi pembelian (minimal dan maksimal) yang diusahakan pada marketing III
freq_beli = c(1,2)
# Menentukan rentang kuantitas pembelian (minimal dan maksimal) yang diusahakan pada marketing III
qty_beli = c(1,2)
# Membuat dataframe bernama df_act_3 untuk simulasi marketing III
df_act_3 =
# Memulai dengan data frame yang berisi jumlah non-pengguna dan harga
data.frame(n_non_user,harga) %>%
# Menambahkan kolom conver_rate (tingkat konversi) dengan nilai acak dari distribusi uniform
# berdasarkan rentang prob_conversion yang telah ditentukan untuk setiap simulasi
mutate(conver_rate = runif(n_simulasi,
min = prob_conversion[1],
max = prob_conversion[2])) %>%
# Menambahkan kolom freq_beli dengan nilai acak dari distribusi uniform
# berdasarkan rentang freq_beli yang telah ditentukan untuk setiap simulasi
mutate(freq_beli = runif(n_simulasi,
min = freq_beli[1],
max = freq_beli[2])) %>%
# Menambahkan kolom qty_beli dengan nilai acak dari distribusi uniform
# berdasarkan rentang qty_beli yang telah ditentukan untuk setiap simulasi
mutate(qty_beli = runif(n_simulasi,
min = qty_beli[1],
max = qty_beli[2])) %>%
# Menambahkan kolom omset yang dihitung dari perkalian jumlah non-pengguna,
# tingkat konversi, frekuensi beli, kuantitas beli, dan harga
mutate(omset = n_non_user * conver_rate * freq_beli * qty_beli * harga) %>%
# Menambahkan kolom 'ket' untuk menandai bahwa ini adalah hasil dari "marketing 3"
mutate(ket = "marketing 3")
# Menggabungkan hasil dari ketiga data frame (df_act_1, df_act_2, df_act_3) ke dalam satu list
hasil = list(df_act_1,df_act_2,df_act_3)
# Menggabungkan list dari data frame menjadi satu data frame besar menggunakan rbindlist dari paket data.table
# Parameter fill = T memastikan kolom yang tidak ada di semua data frame diisi dengan NA
# Kemudian dikonversi kembali menjadi data frame standar R
df_sim = data.table::rbindlist(hasil,fill = T) %>% as.data.frame()
Result Simulasi
Berikut ini adalah visualisasi dari simulasinya:

Dari ketiga marketing activities, kita bisa lihat bahwa marketing activity I memiliki hasil omset yang tertinggi baru setelah itu marketing activity II. Sedangkan marketing activity III memiliki hasil omset yang terendah.

grafik di atas memberikan gambaran terkait range omset yang bisa diraih. kedua grafik ini bisa dijadikan perhatian oleh tim brand tentang bagaimana effort yang akan dilakukan kelak.
Oleh karena marketing III memiliki hasil yang terendah, kita bisa saja melakukan simulasi ulang untuk mencoba mengubah prob conversion. Akibatnya tim brand bisa mengukur effort yang kelak dilakukan. Jika effort yang dilakukan tak sebanding, sebaiknya tim brand mencari dan mencoba titik optimal di setiap marketing activities.
Dari simulasi di atas, saya akan coba hitung 3 hal berikut ini:
- p80 omset : merupakan nilai omset yang punya peluang 80% akan terpenuhi. Artinya, saya bisa memandang nilai ini sebagai nilai optimis omset bisa diraih.
- expected omset : merupakan nilai omset rata-rata hasil simulasi.
- p20 omset : merupakan nilai omset yang punya peluang 20% akan terpenuhi. Artinya, saya bisa memandang nilai ini sebagai nilai target atas jika diusahakan se-maksimal mungkin.
Berikut adalah tabelnya:
| marketing activity | p80_omset | expected_omset | p20_omset |
|---|---|---|---|
| marketing 1 | Rp76,714,157,557 | Rp91,314,417,173 | Rp105,550,522,460 |
| marketing 2 | Rp19,399,654,538 | Rp35,880,229,633 | Rp51,073,959,643 |
| marketing 3 | Rp816,012,808 | Rp1,366,933,335 | Rp1,876,077,388 |
| Total | Rp96,929,824,902 | Rp128,561,580,141 | Rp158,500,559,491 |
Sekarang saya akan bahas tentang p20 omset. Apakah memungkinkan bagi tim brand untuk mencapai nilai tersebut?
Misalkan saya mengisolasi hasil simulasi agar minimal omsetnya itu senilai p20 omset. Saya buatkan visualisasi seperti ini lagi:

Untuk memenuhi p20 omset (Rp158,500,559,491), ternyata omset hasil
marketing activity I tidak bisa berdiri sendiri. Harus dibantu dengan
dorongan omset hasil marketing activity II. Sedangkan marketing
activity III menjadi tidak signifikan.
Tim brand bisa fokus untuk mengusahakan marketing activities I dan II dengan berbagai macam cara agar menaikkan frekuensi pembelian dan quantity pembelian menjadi seperti ini:

if you find this article helpful, support this blog by clicking the ads.